单位简介
华东交通大学坐落于天下英雄城南昌,是一所以交通为特色、轨道为核心、多学科协调发展的教学研究型大学。为进一步推动学校人才队伍建设,华东交通大学将于2025年12月5日至6日,举办第四届国际青年学者论坛。论坛旨在围绕服务交通强国战略和交通强省建设,聚焦交通特色办学定位,为海内外优秀青年学者搭建展现才华的舞台,吸引学者来赣建功立业,为交通强省建设提供智力与人才支撑。
才聚华交 共启新篇。诚挚邀请海内外优秀学者莅临论坛,走进华东交通大学,品味学校山水灵韵,领略学校现代活力,交流最新学术思想和成果,促进学术交流、推动科技创新,与海内外知名专家共襄学术盛宴。
虚位以待,诚邀您来!
一、论坛设置
论坛将于2025年12月5日至6日在江西南昌举行:设主论坛一个,各学院举办分论坛
二、招聘学科
土木工程、机械工程、交通运输工程、电气工程、控制科学与工程、统计学、数学、物理学、电子科学与技术、计算机科学与技术、信息与通信工程、软件工程、网络空间安全、系统科学、电子信息、车辆工程、材料科学与工程、测绘科学与技术、力学、环境科学与工程、建筑学、动力工程及工程热物理、管理科学与工程、经济学、法学等符合学校需求的学科专业。
三、邀请对象
1.具有境外知名大学博士学位;或具有国内知名大学博士学位,且有在海外知名高校、科研机构、知名企业研发机构等从事科研工作的经历。
2.具有创新性、战略性思维,具有成长为学科(学术)带头人潜力的海内外优秀学者。
3.年龄原则上不超过45周岁。
四、报名方式
扫码报名注册
符合条件的青年学者可扫描下方二维码,在线注册,提交相关报名信息,经过资格审核后,学校将向符合条件的学者发送邀请函,报名截止时间为2025年11月30日。

参会人员需在线填写报名表,受邀线下参会的青年人才食宿由学校统一负责,报销往返交通费用(欧美不超过1.3万元人民币、亚太不超过0.7万元人民币、国内不超过0.5万元人民币,仅限经济舱,实报实销,超出部分由本人自理)。
五、联系方式
(一)学校联系方式
联系人:胡老师、洪老师
办公电话:
+86-0791-87046804;
+86-0791-87046809
手 机:
18170910113(微信同号);
15979118381(微信同号)
电子邮箱:hro@ecjtu.edu.cn
(二)学院联系方式

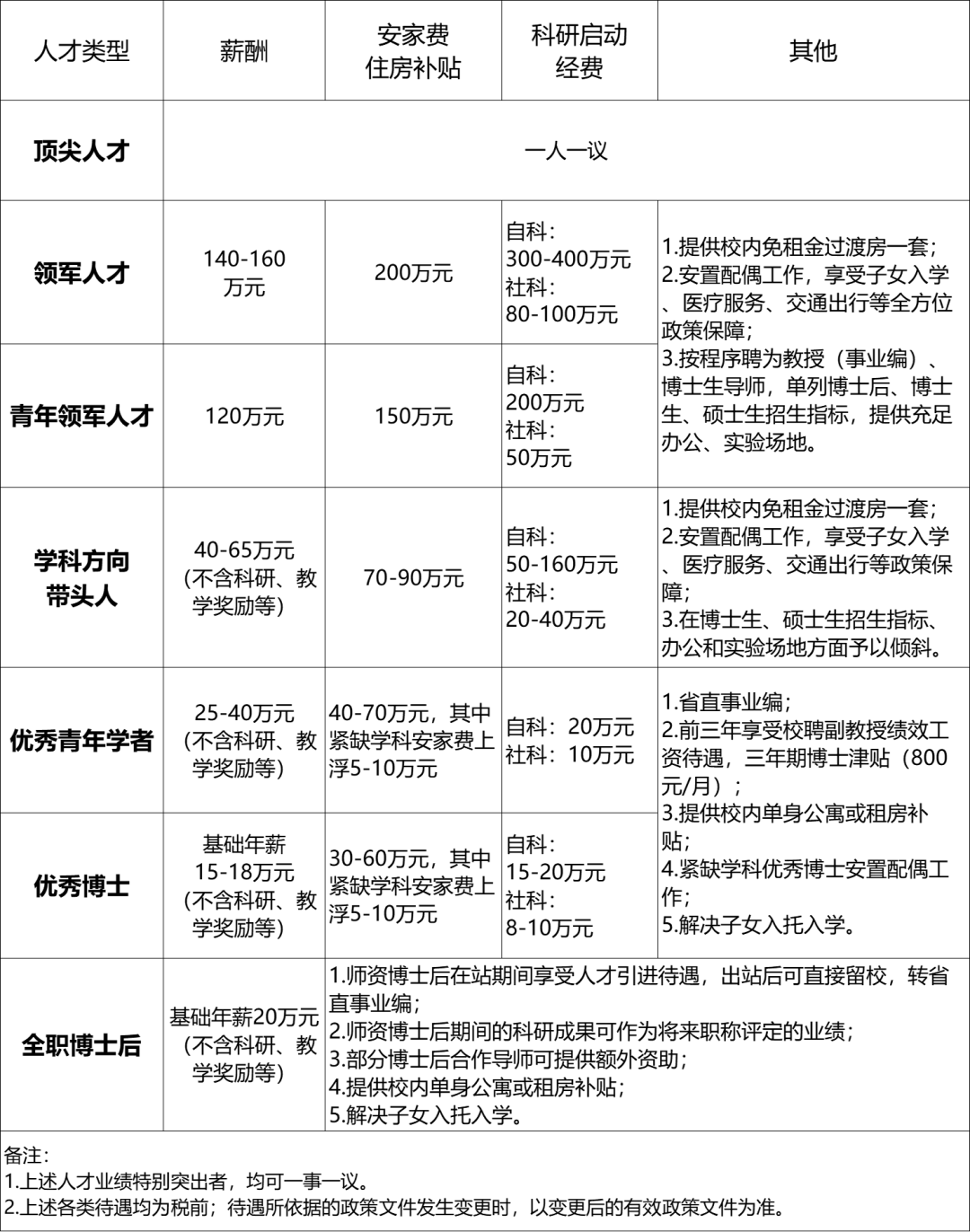
六、引进政策
(一)学校政策

(二)省市人才政策
符合条件者还可叠加享受江西省及南昌市人才政策。
七、扫码关注
1.学校人事处人才动态
2.江西省、南昌市人才政策


走进华东交通大学
华东交通大学创建于1971年,原隶属铁道部,2000年转制为“中央与地方共建,以地方管理为主”。学校临江怀湖、依山傍水,占地面积2816亩,校内百鸟齐鸣、百花争艳、百树竞发,是一所宜学、宜教、宜研、宜居的山水学园。
“天地交而万物通,上下交而其志同”。50多年来,学校始终牢记为党育人、为国育才的初心使命,强化内涵特色发展,以特色塑优势,聚优势创一流,以一流理念、一流思维、一流眼光,全力建设一流学科专业和有交通特色高水平大学,围绕铁路特色、发挥铁的优势、展现铁的作为、彰显铁的担当,全力服务交通大行业与地方大产业。
学校秉承“日新其德、止于至善”的校训,践行“团结、求实、创新、奋进”的校风,铁心铸忠诚、铁血报家国、铁肩担使命、铁手创大业,奋力建设行业标杆、区域领先、国内一流、全球知名的特色高水平大学,诚邀各方英才加盟。
学科及平台建设
1个全国重点实验室
8个学科门类
4个一级学科博士点
1个专业学位博士点
4个博士后流动(工作)站
19个一级学科硕士点
21个专业学位硕士点
4个江西省学科联盟牵头学科
24个专业入选国家一流本科专业建设点
19个专业入选省一流本科专业建设点
4个国家特色专业
3个国家级卓越工程师试点专业
14个专业通过工程教育认证(评估)
1个国家级高校引智基地(“111”基地)
40余个省部级以上科研平台
学校坚持以学科建设为龙头,经过50余年的建设,交通运输工程、控制科学与工程、土木工程等高水平学科进入省内领先行列,部分方向达到国内前沿水平;机械工程、电气工程、统计学、信息与通信工程等传统学科的优势和特色得以巩固发展,数学、法学、马克思主义理论等基础学科、人文社会科学学科的发展空间得以不断拓宽,材料科学与工程、计算机科学与技术、软件工程等新兴学科实现加速发展,学科整体水平大幅提高,建立了本硕博贯通的完整人才培养体系。

地址:江苏省南京市江宁区太阳集团tyc539路2号太阳集团tyc539
邮箱:seutc_official@126.com